KTU mokslininkai sukūrė Lietuvos vidinių ir išorinių grėsmių kognityvinį žemėlapį, kurio tikslas – atskleisti, ko labiausiai bijoma mūsų šalyje ir kokie veiksniai tai nulemia.
Lietuvos grėsmių žemėlapį sudarinėjantys mokslininkai naudojo tris tyrimo metodus: interviu su politikos formuotojais, žiniasklaidos monitoringą ir visuomenės apklausą.
Kovo pradžioje „Vilmorus“ specialistai apklausė 1018 Lietuvos gyventojų. Jų buvo prašoma atsakyti į klausimus apie skirtingas grėsmes – nuo ekologinių ir vertybinių iki socialinių ir karinių. Gyventojai turėjo įvertinti tikimybę, kad jos pasireikš per artimiausią dešimtmetį ir koks būtų mastas.
Mokslininkai nustatė, kad grėsmės, kurioms daugiausiai dėmesio skiria Lietuvos žiniasklaida, nėra pačios svarbiausios piliečiams.
„Žiniasklaidoje dominuoja karinės grėsmės“, – sakė mokslininkas Ainius Lašas, vienas iš tyrimo komandos narių.
Pavyzdžiui, žurnalistai daugiausiai dėmesio skiria Rusijos karinei grėsmei, suintensyvėjusiems konfliktams, mažėjančiam nacionaliniam saugumui, terorizmui. Tačiau visuomenėje jos yra suvokiamos kaip mažiau tikėtinos ir menkesnės.
Tyrimas parodė, kad piliečiai didžiausiomis grėsmėmis laiko visuomenės senėjimą, suintensyvėjusią emigraciją, alkoholizmą ir narkomaniją, didėjančią socialinę nelygybę, mažėjantį gimstamumą.
Tarkime, Rusijos invazijos grėsmės dydį apklaustieji įvertino 4 balais iš 7 galimų, o štai senėjančią visuomenę – beveik 6 balais iš 7.
Apklausos dalyviai taip pat turėjo įvertinti krikščioniškų vertybių sunykimo grėsmę ir galimą islamo religijos įtaką. Mokslininkas A.Lašas konstatavo: „Lietuvos visuomenės šitos grėsmės vertinamos kaip nelabai reikšmingos ir nelabai tikėtinos.“
Grėsmių pojūtį mažina pajamos ir išsilavinimas
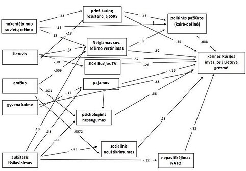
Tyrėjų tikslas buvo nustatyti veiksnius, kurie daro įtaką visuomenės narių požiūriui į karines grėsmes. Paaiškėjo, kad svarbiausi dalykai yra išsilavinimas, pajamos, gyvenamoji vieta, tautybė, santykis su sovietiniu režimu, rusiškų televizijų žiūrėjimas, psichologinis saugumas.
„Kuo turtingesni žmonės, tuo jie įžvelgia mažiau grėsmių. Ir, aišku, prie to prisideda ir aukštesnis išsilavinimas. Išsilavinimas sumažina nerimo, psichologinio nesaugumo jausmą ir pozityviai veikia pasaulėjautą“, – aiškino mokslininkas A.Lašas.
Jis pabrėžė, kad analogijų galima įžvelgti ir dabartinėje Europos situacijoje: kuo labiau judame į vakarus, kuo didesnės žmonių pajamos, tuo mažiau išskiriamos vienamatės grėsmės, tokios kaip Rusijos karinė invazija.
„Bazinis materialinis gerbūvis didina vidinį saugumą jausmą“, – aiškino tyrimo bendraautorė Irmina Matonytė.
Aukštasis išsilavinimas, viena vertus, mažina nesaugumo jausmą per pajamas, tačiau didina grėsmės suvokimą per kosmopolitiškumą ir kritinį požiūrį į sovietinį režimą.
Grėsmių suvokimui įtaką daro ir santykis su sovietiniu režimu, gyvenamoji vieta, amžius.
Pavyzdžiui, vyresnio amžiaus žmonės turi daugiau psichologinio nerimo, jie nėra užtikrinti savo aplinkos stabilumu, todėl įžiūri didesnes grėsmes. Taip pat kaimuose gyvenantys žmonės labiau jaučia nerimą dėl Rusijos karinės invazijos.
Požiūrį į galimą Kremliaus agresiją smarkiai pakeičia ir rusiškų televizijų žiūrėjimas.
„Lietuvio, kuris nežiūri Rusijos televizijų, grėsmės suvokimas apie Rusijos invaziją yra 5 kartus didesnis. Lygiai taip pat yra su tais žmonėmis, kurie gyvena kaime. Turtingas žmogus į pasaulį žiūri visiškai kitaip nei neturtingas“, – aiškino tyrimo bendraautorius Vaidas Morkevičius.
Tyrėjai pabrėžė, kad Rusijos televizijų žiūrėjimas nedaro jokios įtakos požiūriui į daugiamates grėsmes. Kitaip tariant, žmogaus požiūris į terorizmą nesikeičia dėl rusiškų televizijų žiūrėjimo.
Istorinė atmintis padeda keisti grėsmės suvokimą
Tyrimo autoriai sako, kad rezultatai atskleidžia – valstybė pati gali formuoti savo piliečių suvokimą apie grėsmes.
„Valstybės vykdoma atminties politika suteikia tam tikrus svertus formuoti visuomenės grėsmių sampratą. Lietuva nėra kažkokia didžiųjų valstybių galios įkaitė, mes patys galime formuoti tą grėsmių suvokimą visuomenėje“, – kalbėjo A.Lašas.
Mokslininkai sako, kad aukštasis išsilavinimas, istorinė atmintis, kritinis požiūris leidžia visapusiškiau įvertinti grėsmių tikėtinumo dinamikas.
A.Lašas pabrėžė, kad tyrimas bus atliekamas ir toliau, todėl šie rezultatai – tik tarpinė stotelė.














